เข้าชม 112 ครั้ง
ปรับปรุงครั้งที่ / (วันที่ 15 ส.ค. 68 )
นำมาใช้งาน พ.ศ. 2568
ผู้พัฒนา : ร.ท.ชาตรี แสงประสาร
เบอร์โทร : ๐๕๖ ๗๑๙๒๓๗ ต่อ ๑๐๐
“นิ้วชี้ ปากย้ำ” ถูกคน ถูกสิทธิ
คุณสมบัติ
๒.๒ ที่มา/มูลเหตุจูงใจของโครงกการ
๒.๒.๑ บริบทของหน่วยงานขอบเขตหน้าที่ความรับผิดชอบ
- จัดทeประวัติใหม่ ประวัติเก่า ตรวจสอบความสมบูรณ์เวชระเบียนให้ถูกต้องเป็นปัจจุบัน
- ส่งสิทธิการรักษา ให้ถูกต้องตามสิทธิของผู้ป่วย
๒.๒.๒ จากการทบทวนอุบัติการณ์เวชระเบียนผิดคน
ปีงบประมาณ ๒๕๖๖ พบอุบัติการณ์เป็นจ านวน 4 ครั้งทบทวนสาเหตุเกิดจากกระบวนการทำงานจึง
ได้พัฒนาทำใบนำทางแนบบัตรคิว อุบัติการณ์เวชระเบียนผิดคน ลดลง แต่ช่วงไตรมาสสุดท้ายจำนวน
มากขึ้น จึงต้องทำการทบทวนสาเหตุอีกครั้งพบสาเหตุหลักเกิดเจ้าหน้าที่เป็นหลัก ที่มีความเหนื่อยล้า
จากการต่อเวรและภารกิจที่เพิ่มขึ้นนของช่วงเวลานั้น /ปัญหาส่วนตัว
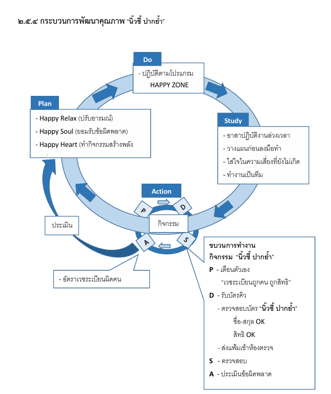
ปีงบประมาณ ๒๕๖๗ จึงได้เริ่มพัฒนาคุณภาพบุคลากร จากกิจกรรม “HAPPY ZONE” ผลลัพธ์จาก
กิจกรรมนี้ได้ผลเป็นที่น่าพอใจ บุคลากรมีความสุขจากการท างานมาขึ้น แต่ยังเกิดอุบัติการณ์อยู่
ปีงบประมาณ ๒๕๖๘ ติดตามทบทวนอุบัติการณ์ครั้งนี้พบว่า เกิดจากเจ้าหน้าที่ทะเบียนขาดการ
ทบทวนความถูกต้องซ้ำในสถานการณ์เร่งด่วนก่อนส่งตรวจ และเป็นเจ้าหน้าที่คนเดิมที่ผิดซ้ำ
จึงได้ทบทวนขบวนการท างานเพิ่มเติม จากการประชุมทีมหาแนวทางร่วมกัน จึงได้นำกิจกรรม
“นิ้วชี้ปากย้ำ” ซึ่งเป็นเทคนิกด้านความปลอดภัยที่คนญี่ปุ่นใช้กัน น ามาปรับใช้ให้เข้ากับขบวนการท างาน
ตรวจสอบความถูกต้องของเจ้าหน้าที่ทะเบียน โดยการท าสัญญาณ และการพูดย้ า ตรวจสอบความถูก
ต้อง เครื่องบ่งชี้เหล่านี้ ช่วยให้มีสมาธิมากขึ้น “มือชี้ ปากย้ำ” ช่วยลดการผิดพลาดได้และยังทำให้
เจ้าหน้าที่มีสมาธิในการทำงานมากขึ้น
หมายเหตุ : จากการทบทวนอุบัติการณ์ที่เกิดขึ้น พบว่าสาเหตุที่แท้จริงของปัญหาที่พบบ่อยมากที่สุด
แยกได้ตามล าดับ ดังนี้
1. ด้านบุคลากร - บุคลากรเกิดความเหนื่อยล้าเนื่องจากต่อผลัดเวรส่งผลต่ออารมณ์ในการปฏิบัติงาน/
ปัญหาครอบครัว - ท าหลายอย่างในเวลาเดียวกัน/ขาดสมาธิ/ความรอบคอบ - ขาดการตรวจซ้ าในสถานการ์เร่งด่วนก่อนส่งตรวจ - จ านวนบุคลากรที่มีจ ากัดในบางห้วงเวลาเช่น ช่วงเวลาที่เจ้าหน้าที่ออกปฏิบัติภารกิจ
อื่น/ลากิจ/ลงเวร พร้อมกัน
2. ด้านระบบ - ระบบจุดคัดกรองแยกคลินิก ARI (ไม่ใช้บัตรประชาชน)เจ้าหน้าที่คัดกรองจะบันทึก
ชื ่อ-สกุล ผู้มารับบริการ/ผู้ป่วย ไม่ถูกต้อง) - ในกรณีทหารใหม่ ไม่มีบัตรประชาชน ผู้น าส่ง แจ้งชื่อ-สกุล ผิด
3. ด้านสิ่งแวดล้อม - ถูกขัดจังหวะระหว่างท างาน - สภาวะกดดันในสถาการณ์เร่งด่วน ผู้รับบริการคับคั่ง
๒.๔ เป้าหมาย/ตัวชี้วัดผลส าเร็จ:
๒.๔.๑ ก าหนดตัวชี้วัด
- อัตราเวชระเบียนผิดคนลดลง
๒.๔.๒ ตัวเลขเป้าหมาย
- อุบัติการณ์เวชระเบียนผิดคนเท่ากับ ๐
๒.๕ สรุปแนวทางการแก้ไขปัญหา/มาตรการแก้ไขปรับปรุงพัฒนา
๒.๕.๑ สรุปกิจกรรมที่ผ่านมา ปีงบประมาณ ๒๕๖๗
สรุปกิจกรรมพัฒนา “HAPPY ZONE เพื่อประสิทธิภาพการท างาน”ปีงบประมาณ ๒๕๖๗
ผลลัพธ์ที่ได้
ด้านผลงาน - อุบัติการณ์เวชระเบียนผิดคนลดลง จากปีงบประมาณ ๒๕๖๖ จำนวน ๑๐ ครั้ง
ปีงบประมาณ ๒๕๖๗ เหลือ ๓ ครั้ง
ด้านบุคลากร
- จำนวนครั้งที่เข้าห้องปรับอารมณ์ลดลง เจ้าหน้าที่สามารถปรับอารมณ์ตัวเองได้
โดย เข้าใจพฤติกรรมผู้รับบริการมากขึ้น
- พฤติกรรมการให้บริการ ไม่พบข้อร้องเรียนเรื่องพฤติกรรมบริการของเจ้าหน้าที่
ทะเบียน
- มีความผ่อนคลาย รู้สึกมีพื้นที่ปลอดภัย วัดอารมณ์ได้ด้วยตัวเอง ยอมรับซึ่งกันและกัน
- มีการพูดคุยปัญหากันมากขึ้น
- เขียนความเสี่ยงเก็บข้อผิดพลาดของตัวเองมากขึ้น ใส่ใจในความเสี่ยงที่ยังไม่เกิดแสดง
ให้เห็นความสนใจ รับรู้ข้อเท็จจริงโดยตรง ผูกพันในปฏิบัติการแก้ปัญหา
- ท าจนเป็นความเคยชิน วางแผนก่อนลงมือท า
- การบันทึกอุบัติการณ์ที่เกิดจากข้อผิดพลาดของตัวเองจ านวนลดลง
จากการสังเกตพฤติกรรม รวบรวมบทเรียนที่ได้รับจากการทบทวนอุบัติการณ์
- แบบประเมินอัตราความพึงพอใจของบุคลากร >90% และการสังเกตพฤติกรรม
- ปฏิบัติการจากแรงกระตุ้นภายใน ไม่ต้องสั่งก็ท าเอง อาสามาปฏิบัติงานล่วงเวลา และ
ไม่ต้องมีตารางปฏิบัติ พฤติกรรมเจตคติในการท างานเปลี่ยนไปในทางที่ดีขึ้น
ด้านผู้รับบริการ – จากแบบสอบถาม ความพึงพอใจผู้รับบริการมากกว่า >90%
๒.๕.๒ วิเคราะห์ปัญหาการเกิดอุบัติการณ์เวชระเบียนผู้ป่วยผิดคน จากการทบทวนที่เกิดขึ้น
พบว่าสาเหตุที่แท้จริงของปัญหาที่พบบ่อยมากที่สุด ยังเป็น คุณภาพบุคลากร จึงต้องค้นหากิจกรรมที่
พัฒนาบุคลากรอย่างต่อเนื่อง เพื่อคุณภาพของบุคลากรและประสิทธิภาพของการทำงานให้ได้มาตรฐาน
ต่อไป
๒.๕.๓ ประชุมเจ้าหน้าที่ทะเบียน เพื่อหาแนวทางลดข้อผิดพลาดที่เกิดขึ้น โดย จัดกิจกรรมพัฒนา
บุคลากรให้มีคุณภาพ และพร้อมปฏิบัติงานได้อย่างถูกต้อง ให้บริการอย่างมีประสิทธิภาพ สร้างเจตคติที่
ดีในการทำงานให้บริการอย่างเป็นมาตรฐาน ให้พร้อมปฏิบัติงาน
ติดตามผล
หมายเหตุ *คือจำนวนที่เกิดอุบัติการณ์จากเจ้าหน้าที่นอกแผนกที่มาช่วยขึ้นเวรเนื่องจากเจ้าหน้าที่
ทะเบียนไม่พอ และยังไม่ได้เข้าร่วมกิจกรรมพัฒนาคุณภาพ และผู้ป่วยทหารใหม่หมดสติมา ครูฝึก
นำส่งโดยยื่นบัตรประชาชนของทหารอีกคนมาให้
๒.๖.๒ ผลลัพธ์ที่เกิดขึ้นภายหลังการดำเนินการ
จากการดำเนินกิจกรรม “นิ้วชี้ ปากย้ำ” บุคลากรรู้ สภาวะของตนเองที่พร้อมปฏิบัติงานใส่ใจ
รายละเอียดระวังข้อผิดพลาดที่จะเกิด มากขึ้น โดยการฝึกฝนเป็นธรรมชาติให้ติดเป็นนิสัย ท าให้สามารถ
มีสมาธิในการทำงานได้ดีขี้นกว่าเดิม ด้วยการพัฒนาบุคลากรวิธีนี้ ทำให้บุคลากรทราบถึงปัญหาที่อยู่
รอบตัว และเป็นการเพิ่มความสามารถของบุคลากร โดยให้มองเห็นว่า ในสถานการณ์ใดที่อาจจะทำให้
เกิดข้อผิดพลาดได้ และผลลัพธ์กิจกรรม “HAPPY ZONE” ที่ทำให้ดึงศักยภาพของบุคลากรออกมาได้
อย่างเต็มที่
๒.๗ การก าหนดมาตรฐาน
(๑) การส่งตรวจผู้ป่วยถูกคน ถูกสิทธิการให้บริการอย่างมีมาตรฐาน ผู้รับบริการประทับใจ
(๒) การให้บริการอย่างมีมาตรฐานบริการประทับใจ
(๓) บุคลากรท างานอย่างมีความสุข
๒.๘ การเรียนรู้ที่ได้รับจากการท าโครงการและการขยายผล
๒.๘.๑ ความรู้ที่ได้รับจากการท าโครงการ
สิ่งที่ได้รับจากการท าโครงการในครั้งนี้ พบว่าความพร้อมในการท างานของบุคลากรเป็นปัจจัย
หลักที่จะท าให้ความส าเร็จในงานบรรลุเป้าหมาย ปัญหาจากการปฏิบัติงานแม้จะเป็นเพียงปัญหาเล็กแต่
หน่วยงานมองเห็นถึงความส าคัญ ย่อมท าให้เกิดคุณค่าเสมอ
๒.๘.๒ ปัจจัยแห่งความส าเร็จ (Key Success Factor)
การพัฒนาประสิทธิภาพของบุคลากรมีผลต่อประสิทธิผลของงาน รวมถึง การสร้างสัมพันธ์ใน
หน่วยงานให้เข้มแข็ง และการท างานเป็นทีมภายในองค์กร เป็นสิ่งหนึ่งที่ท าให้กระบวนการท างานบรรลุ
เป้าหมายอย่างชัดเจน และยังสามารถดึงศักยภาพของบุคลากรออกมาได้อย่างเต็มที่
๒.๘.๓ การขยายผลโครงการ และสิ่งที่จะด าเนินการต่อไป
(๑) สร้างเสริมทักษะและปลูกฝังการน ากระบวนการคุณภาพมาปรับปรุงทักษะการคิด
วิเคราะห์ สังเคราะห์ ตัดสินใจ และแก้ไขปัญหาอย่างสร้างสรรค์
(๒) น าไปพัฒนาสู่หน่วยงานแห่งการเรียนรู้เพื่อพัฒนาตนเอง เพื่อให้บุคลากรเกิดความ
ภาคภูมิใจในงานและรู้สึกมีคุณค่าที่ร่วมสร้างสรรสัมพันธ์ในแผนกให้เข้มแข็ง
(๓) พัฒนาบุคลากรที่ขึ้นปฏิบัติงานห้องทะเบียนให้มีความรู้ความสามารถครอบคลุมทุก
ด้านที่ส่งผลต่อพฤติกรรมการให้บริการอย่างเหมาะสม
(๔) น าเสนอเพื่อขอเพิ่มบุคลากรในแผนก หรืออุปกรณ์เครื่องมือเทคโนโลยีที่ทันสมัยเพื่อ
ช่วยความสะดวกรวดเร็ว และถูกต้องปลอดภัยกับผู้รับบริการ ท าให้เกิดข้อผิดพลาดจากเจ้าหน้าที่ลดลง
และรองรับจ านวนผู้รับบริการที่มีแนวโน้มเพิ่มมากขึ้นต่อไป
อัลบั้มภาพ ดาวน์โหลดภาพทั้งหมด
